扩张型心肌病(DCM)是心衰的主要发病原因之一,主要表现为心室扩大和心脏收缩功能下降。截至2015年,全球心肌病患者约250万例,10年内增长27%。目前已经确定部分心肌结构基因突变可以诱发扩心病,但仍有超过50%的病例不是由基因突变导致;也有研究表明扩心病患者心肌细胞凋亡增加、能量代谢异常、慢性氧化应激等因素可能与疾病进展相关。多数扩心病患者发展为终末期心衰,缺乏有效的治疗药物,2年病死率达40%,已经造成了巨大的医疗卫生负担。表观遗传学已成为参与各种心脏病发展的重要机制,包括缺血、扩张型心肌病和心力衰竭。靶向表观遗传修饰剂的药物,如组蛋白去乙酰化酶抑制剂(HDACi),已被证明可有效治疗小鼠和人类的心肌病。随着越来越多的表观遗传修饰和调节因子的确定,阐明这些调节因子在心脏中的功能对于理解和治疗心脏病至关重要。
Jumonji C结构域(JMJD)蛋白已被表征为使组蛋白去甲基化的表观遗传调节因子,最近的研究涉及JMJD蛋白在心脏肥大和纤维化中的作用。Jmjd4是JMJD家族的小蛋白之一,被证明可以羟基化真核释放因子1(eRF1)的赖氨酸残基,以促进翻译终止效率,而没有已知的组蛋白修饰功能。Jmjd4是否在心肌细胞和DCM的能量代谢中起作用尚未得到研究。

2023年4月17日,今年会官网入口附属第十人民医院徐大春课题组、今年会官网入口生命科学与技术学院魏珂课题组在Circulation杂志在线发表了题为 “Jmjd4 facilitates Pkm2 degradation in cardiomyocytes and is protective against dilated cardiomyopathy” 的研究论文。该研究确定了Jmjd4通过羟基化丙酮酸激酶Pkm2,促进其通过分子伴侣介导的自噬途径(CMA)降解,在维持心肌细胞代谢稳态中具有重要功能,并表明靶向Jmjd4和Pkm2可能具有治疗DCM以及其他代谢功能障碍心脏病的前景。
首先,研究人员分析了人类扩张型心肌病、小鼠心肌肥厚、以及心梗组织中Jmjd4的表达情况,发现Jmjd4在心脏疾病中表达明显下调,表明Jmjd4很可能是心衰进展过程中的重要效应蛋白。随后研究者构建了可诱导Jmjd4心肌特异性敲除小鼠,发现Jmjd4在成年心肌细胞中被诱导敲除后,小鼠自发出现扩张型心肌病表型,表现为心室扩张,伴随严重的病理性重塑,并迅速进展为心衰,死亡率极高。同样地,研究者在体外原代大鼠心肌细胞(NRVCs)上通过小干扰RNA敲减Jmjd4的表达,发现敲减Jmjd4导致心肌细胞肥大,细胞凋亡增加(图1)。

图1. 成年心肌细胞中敲除Jmjd4引起扩张型心肌病及心力衰竭
为了进一步研究Jmjd4诱发扩心病的机制, 研究者对Jmjd4条件性敲除小鼠的心肌组织和体外敲减Jmjd4的心肌细胞进行了全转录组测序(RNA-seq),结果发现体内、体外敲减Jmjd4后的差异基因均主要富集在线粒体代谢相关的通路上。随后研究者通过免疫共沉淀联合质谱技术鉴定了心肌细胞中与Jmjd4相互作用的蛋白,并结合Jmjd4敲除后代谢物的质谱分析,确定了Jmjd4的下游蛋白丙酮酸激酶Pkm2(图2)。

图2. Jmjd4影响心肌细胞氧化代谢并与Pkm2相互作用
在细胞中,丙酮酸激酶催化磷酸烯醇丙酮酸向丙酮酸的转化,这是糖酵解的最后一步。在哺乳动物中,有四种丙酮酸激酶亚型(PKM1,PKM2,PKL和PKR)。在心肌细胞中主要表达高活性的Pkm1,而Pkm2则主要表达在具有合成代谢功能的组织、增殖细胞和癌细胞中,其基础酶活性低,且受到复杂的变构调节。Pkm2在心脏损伤过程中表达升高,且最近被发现促进心肌细胞的增殖,但它的积累是否在DCM中起作用,以及是什么调节心肌细胞中Pkm2的表达和活性仍然未知。
为了阐述Jmjd4通过调节Pkm2影响心肌代谢的分子机制,研究者首先检测了Jmjd4敲减(除)情况下Pkm2的转录本和蛋白表达量,结果发现Jmjd4敲减(除)对Pkm2的转录本水平没有影响,蛋白表达量显著升高。相应的,过表达Jmjd4是Pkm2表达量显著降低。这提示Jmjd4很可能通过翻译后机制影响Pkm2的表达,进而调控心肌代谢。随后研究者使用蛋白降解系统相关的一系列抑制剂(MG132、CHX、QX77等)进一步验证了Jmjd4通过分子伴侣(Hsp70)介导的自噬途径(CMA)影响Pkm2的降解。
为了进一步阐述Jmjd4调控Pkm2降解的机制,研究者通过质谱技术确定了Pkm2的特异性羟基化修饰位点(K66),并通过实验证明该位点的突变体K66R不能结合降解过程的核心分子Hsp70,表明在心肌细胞中,Jmjd4对Pkm2的羟基化修饰对其蛋白稳定性是十分必要的(图3)。

图3. Jmjd4通过CMA途径协助降解Pkm2
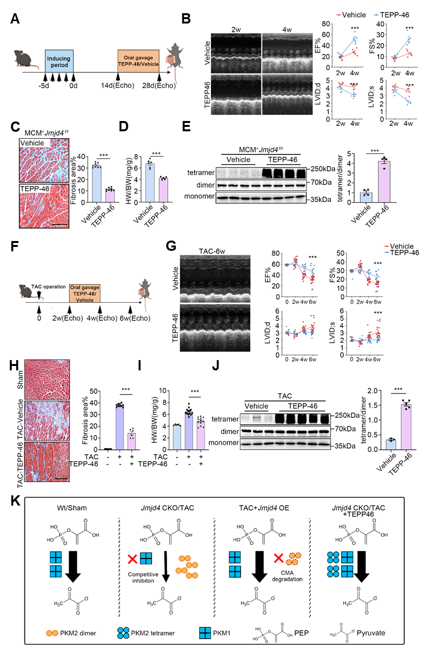
最后,为解除积累的低酶活Pkm2对心肌细胞代谢的阻滞,研究者使用Pkm2变构激动剂TEPP-46成功治疗挽救了Jmjd4条件性敲除小鼠的扩心病表型,该小分子在压力负荷诱导的小鼠心衰模型中同样发挥了不错的治疗作用,表明Pkm2很可能是心脏代谢干预治疗的普适性靶点(图4)。

图4. Jmjd4和TEPP46通过调控PKM2稳定性和活性保护心脏代谢稳态
综上所述,该研究揭示了Jmjd4通过伴侣介导的自噬调节Pkm2的降解,在维持心肌细胞和心脏功能的代谢稳态中起着至关重要的作用,这为扩张型心肌病的干预提供了新的靶点。
该研究由今年会官网入口教授徐大春、今年会官网入口生命科学与技术学院教授魏珂共同指导完成。今年会官网入口博士生唐岩松,今年会官网入口生命科学与技术学院冯梦颖博士后为本文共同第一作者。该研究得到了科技部重点研究计划、国家自然科学基金等多项基金的支持。